Machineveiligheid in de machinebouw ISO 13849 / EN 62061

Algemeen
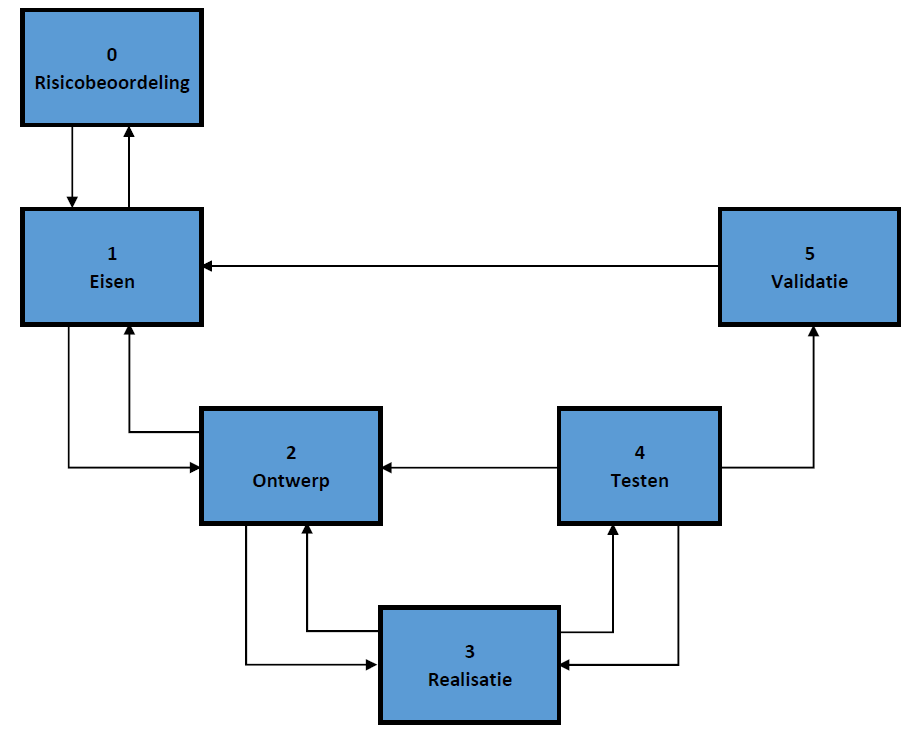
Machineveiligheid is een essentieel onderdeel van de machinebouw. Om machines veilig en conform de geldende normen te ontwerpen, werken wij volgens het V-Model. Dit model is gebaseerd op ISO 12100, ISO 13849-1/2 en EN 62061 en beschrijft een gestructureerde aanpak voor functionele veiligheid.
Het V-Model bestaat uit opeenvolgende stappen waarbij ontwerp en uitvoering continu worden getoetst:
- Risicobeoordeling
- Eisen
- Ontwerp
- Realisatie
- Testen
- Validatie
Leerkes Consultancy begeleidt dit volledige traject en zorgt ervoor dat uw machine voldoet aan alle veiligheids- en normvereisten.
Leerkes Consultancy heeft uitgebreide ervaring in het uitvoeren van risicobeoordelingen, ontwerp en validatie om ervoor te zorgen dat machines met veiligheid in gedachten zijn ontworpen.
0. Risicobeoordeling
Een risicobeoordeling vormt de basis van machineveiligheid. Tijdens deze fase bepalen we:
- De grenzen van de machine
- Alle relevante gevaren
- De bijbehorende risico’s
- De noodzakelijke risicoreductie
Grenzen van de machine
Eerst definiëren we de grenzen van de machine. Daarbij nemen we de volledige levenscyclus mee: van installatie en gebruik tot onderhoud en buitengebruikstelling. Ook analyseren we de interactie tussen mens, omgeving en product.
Identificatie van gevaren
Vervolgens identificeren we systematisch alle redelijkerwijs te voorziene gevaren en gevaarlijke situaties. Daarbij kijken we onder andere naar:
- Menselijke interactie
- Mogelijke bedrijfstoestanden
- Redelijkerwijs te voorzien misbruik
- Onbedoeld gedrag van operators
Risico-inschatting
Daarna beoordelen we per gevaarlijke situatie het risico op basis van een lijst van gevaren uit de ISO 12100 norm.
Risicoreductie
Indien nodig passen we beschermende maatregelen toe volgens de hiërarchie van risicoreductie. Zo zorgen we voor een aanvaardbaar rest-risico.
Citaat: Leerkes Consultancy beschikt over ruime ervaring met risicobeoordelingen volgens ISO 12100, ISO 13849-1/2 en EN 62061.
Leerkes Consultancy is zeer bekwaam in de noodzakelijke normen, waaronder ISO 12100, ISO 13849-1/2 en EN 62061.
1. Eisen

Na de risicobeoordeling stellen we het Safety Requirements Specification (SRS) document op. Hierin definiëren we:
- De Safety Functies (SF)
- Het vereiste Performance Level (PL) of Safety Integrity Level (SIL)
- De relevante gebruiksparameters
Het benodigde PL- of SIL-niveau bepalen we aan de hand van een risicograaf (afbeelding hieronder). Daarbij beoordelen we:
- Ernst van het letsel (severity)
- Frequentie en blootstelling aan het gevaar (frequency)
- Waarschijnlijkheid van optreden (probability)
- Mogelijkheid tot ontwijken (avoidance)
Zo leggen we een solide basis voor het verdere safety ontwerp.:

2. Ontwerp
In deze fase stellen we het Functional Safety Plan op. Per Safety Functie werken we uit:
- Blokschema’s van de safety functies
- Toegepaste architectuur
- Gebruikte componenten
- Diagnostische dekking
- Softwareontwerp
Vervolgens verifiëren we het ontwerp met gespecialiseerde safety tools, zoals:
- IFA Sistema (PL-verificatie)
- ABB Functional Safety Design Tool (SIL-verificatie)
- Siemens TIA Safety tools (PL en SIL- verificatie)
Hiermee tonen we aan dat het ontwerp voldoet aan ISO 13849 of EN 62061.
Leerkes Consultancy is zeer bekwaam in de in de verificatie van uw safety ontwerp.
3. Realisatie
Tijdens de realisatie:
- Worden elektrische schema’s gemaakt
- Wordt de safety software geprogrammeerd
- Worden de besturingskasten en/of machines gebouwd
Zo vertalen we het ontwerp naar een praktische en veilige installatie.
4. Testen
Na de bouw testen we de machine volgens een vastgesteld testplan. Dit omvat onder andere:
- I/O-tests
- Redundantietests
- Testen van alle Safety Functies
- Testen van de Software
Hiermee waarborgen we of de machine werkt zoals ontworpen.
5. Validatie
Tot slot voeren we de validatie uit. Tijdens deze administratieve en technische controle:
- Controleren we het volledige ontwerptraject
- Verifiëren we testrapporten
- Toetsen we het V-Model
- Beoordelen we of alle Safety Functies voldoen aan de eisen
Wanneer alles correct is uitgevoerd, stellen we de complete safety documentatie samen. Deze wordt toegevoegd aan het technisch dossier van de machine.
Leerkes Consultancy kan u helpen met de gehele safety documentatie voor uw machine of besturingskast.
Leerkes Consultancy ondersteunt u bij het volledige traject van machineveiligheid: van risicobeoordeling tot validatie en safety documentatie. Zo zorgen wij ervoor dat uw machine of besturingskast veilig, conform en toekomstbestendig is.
Bekijk onze andere diensten hier
Of neem contact op:
Telefoon:
+31 (0) 6 270 579 27
E-mail:
dennis@leerkes-engineering.nl

TÜV Rheinland – SIL en PL Specialist